找回密码
 立即注册
澳门威尼斯人
U8
U18
海燕招商
A
蓝盾
e世博
islot.
申博亚洲
澳门银河
B
开云
腾博会
德信
C级广告商
吉祥坊
华体会
查看: 38371|回复: 30

[讨论] 海燕策略论坛是什么平台

[复制链接]

209

主题

1万

回帖

1086

金币

千足金牌会员

积分
41962

老会员

发表于 2025-7-20 16:49 | 显示全部楼层 |阅读模式

马上注册,结交更多好友,享用更多功能,让你轻松玩转社区。

您需要 登录 才可以下载或查看,没有账号?立即注册

×
本帖最后由 海燕admin 于 2025-7-20 17:43 编辑

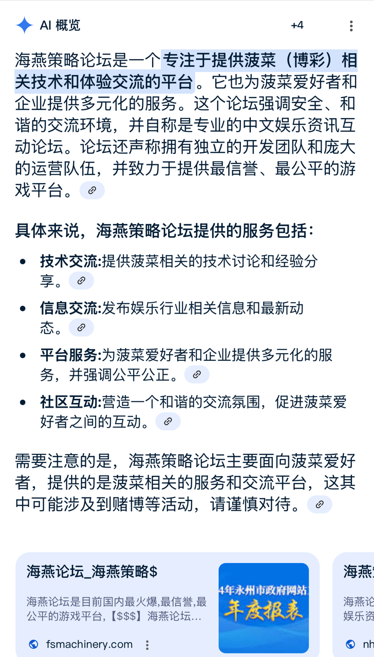
海燕策略论坛是一个专注于提供菠菜(博彩)相关技术和体验交流的平台。它也为菠菜爱好者和企业提供多元化的服务。这个论坛强调安全、和谐的交流环境,并自称是专业的中文娱乐资讯互动的论坛。论坛还声称拥有独立的开发团队和庞大的运营队伍,并致力于提供最信誉、最公平的游戏平台。
! t6 e( E4 F/ Z( P% H$ T7 {* o
具体来说,海燕策略论坛提供的服务包括:
, {) q i1 C3 {5 f
技术交流:提供菠菜相关的技术讨论和经验分享。
) D' h- O. t5 N2 U, |4 a: p
信息交流:发布娱乐行业相关信息和最新动态。
( I' l# } s* [+ [4 P& |: u; u% Y4 |5 h
平台服务:为菠菜爱好者和企业提供多元化的服务,并强调公平公正。
( X( C' D. n8 }. y( L6 @3 U
社区互动: 营造一个和谐的交流氛围,促进菠菜爱好者之间的互动。
+ [; S/ X" [( H" e* i' _6 X) b
Image.png 以上这是AI搜索的结果和答案,
. ^5 n, |/ J2 n5 O+ A: x. y
登录/注册后可看大图
大家对此是否认可或有其它想法呢。
0 A4 D4 r; _- ]/ R5 P
登录/注册后可看大图
5 `- O) G' Q( r+ d8 r
登录/注册后可看大图

回复

使用道具 举报

46

主题

1万

回帖

1372

金币

金牌会员

积分
24942

老会员

发表于 2025-7-20 17:01 | 显示全部楼层
现在的ai真的是很厉害了,什么都能够解答,感觉还是比较准确的。
回复 支持 反对

使用道具 举报

1

主题

4994

回帖

4198

金币

金牌会员

积分
23389

老会员

发表于 2025-7-20 17:04 | 显示全部楼层
海燕论坛就是博友聚集地,互相取暖,玩的有保障,没事看看都在干嘛不至于感觉孤独无聊
回复 支持 反对

使用道具 举报

209

主题

1万

回帖

1086

金币

千足金牌会员

积分
41962

老会员

 楼主| 发表于 2025-7-20 17:25 | 显示全部楼层
shunlifeiup 发表于 2025-7-20 17:04
3 @" }$ ^; X3 A海燕论坛就是博友聚集地,互相取暖,玩的有保障,没事看看都在干嘛不至于感觉孤独无聊 ...

( C5 |+ ]8 j8 p8 k. c这点回复和自己看到确实更符合一些,要是论坛有APP就更好了。
回复 支持 反对

使用道具 举报

209

主题

1万

回帖

1086

金币

千足金牌会员

积分
41962

老会员

 楼主| 发表于 2025-7-20 17:26 | 显示全部楼层
十里变百里 发表于 2025-7-20 17:01
) l% H! x" M, O4 i现在的ai真的是很厉害了,什么都能够解答,感觉还是比较准确的。
) [; p: B( f/ m3 q7 R( f
现在的AI就是百度数据汇聚之后得出标准答案,哈哈。
回复 支持 反对

使用道具 举报

54

主题

144

回帖

-1万

金币

限制会员

积分
-37598

老会员交易勋章

发表于 2025-7-20 18:47 | 显示全部楼层
很好,ai也收集海燕了!
回复 支持 反对

使用道具 举报

39

主题

6307

回帖

1649

金币

银牌会员

积分
14721

老会员

发表于 2025-7-20 19:44 | 显示全部楼层
ai搜索是真强大和多资讯的工具。给出的回复差不多是这么回事。
回复 支持 反对

使用道具 举报

3864

主题

865

回帖

1389

金币

版主

积分
8863

老会员版主勋章

发表于 2025-7-20 22:46 | 显示全部楼层
AI的可理解为标准答案,但仔细查看内容后,事实上符合海燕论坛的服务宗旨!
回复 支持 反对

使用道具 举报

67

主题

8801

回帖

819

金币

金牌会员

积分
23454

老会员光影行者

发表于 2025-7-20 22:51 | 显示全部楼层
tutu 发表于 2025-7-20 18:47
  E. F: d1 D8 {% f" j1 {! U" M0 G很好,ai也收集海燕了!

7 X) n8 Q- e/ v4 w' _4 k现代的AI功能覆盖面齐全,想要问的基本是有答案的。
回复 支持 反对

使用道具 举报

1850

主题

6万

回帖

2278

金币

钻石用户

积分
175495

万时之王老会员勤奋勋章交易勋章

发表于 2025-7-21 06:27 | 显示全部楼层
十里变百里 发表于 2025-7-20 17:01" L0 S; G( `1 h0 X, B! d- R1 ^
现在的ai真的是很厉害了,什么都能够解答,感觉还是比较准确的。

2 u# {: a7 h( ]  K" ?5 x2 }这个确实是比较厉害的呀这个都能解答出来真的是无敌了呀
回复 支持 反对

使用道具 举报

1850

主题

6万

回帖

2278

金币

钻石用户

积分
175495

万时之王老会员勤奋勋章交易勋章

发表于 2025-7-21 06:27 | 显示全部楼层
但是我希望这个搜索不到我这样的话不就是大家都知道我们了嘛
回复 支持 反对

使用道具 举报

3849

主题

8万

回帖

8582

金币

海燕硕士

积分
240003

万时之王老会员精华勋章勤奋勋章

发表于 2025-7-21 07:23 | 显示全部楼层
没有想到在这方面还能够解答确实是一个非常和谐的一个交流平台了呀
回复 支持 反对

使用道具 举报

3849

主题

8万

回帖

8582

金币

海燕硕士

积分
240003

万时之王老会员精华勋章勤奋勋章

发表于 2025-7-21 07:23 | 显示全部楼层
yb454553 发表于 2025-7-21 06:27
# ^. d' r! x* \# `这个确实是比较厉害的呀这个都能解答出来真的是无敌了呀

2 A0 O+ H/ q7 R; g0 S真的是确实挺厉害的,只有想不到没有做不到的呀,ai太强大
回复 支持 反对

使用道具 举报

3849

主题

8万

回帖

8582

金币

海燕硕士

积分
240003

万时之王老会员精华勋章勤奋勋章

发表于 2025-7-21 07:23 | 显示全部楼层
天空之城 发表于 2025-7-20 19:44
, R* z2 y4 }* G, D/ gai搜索是真强大和多资讯的工具。给出的回复差不多是这么回事。

! j- Q; }) U, S2 m' a4 [7 U差不多就是这么一回事儿,只要在网络上出现过,在他这里就绝对找得到答案
回复 支持 反对

使用道具 举报

3411

主题

8万

回帖

9623

金币

海燕硕士

积分
236127

万时之王老会员精华勋章勤奋勋章交易勋章光影行者

发表于 2025-7-21 07:51 | 显示全部楼层
看来现在确实这个ai好像还是比较强大的,什么事情都还是能够知道的。
回复 支持 反对

使用道具 举报

您需要登录后才可以回帖 登录 | 立即注册

本版积分规则

广告合作|福利汇|论坛简介|钱包教程|手机版|小黑屋|Archiver|海燕论坛

快速回复 返回顶部 返回列表